上海总部电话:021-67187166
当前位置:首页 - 甘度产品
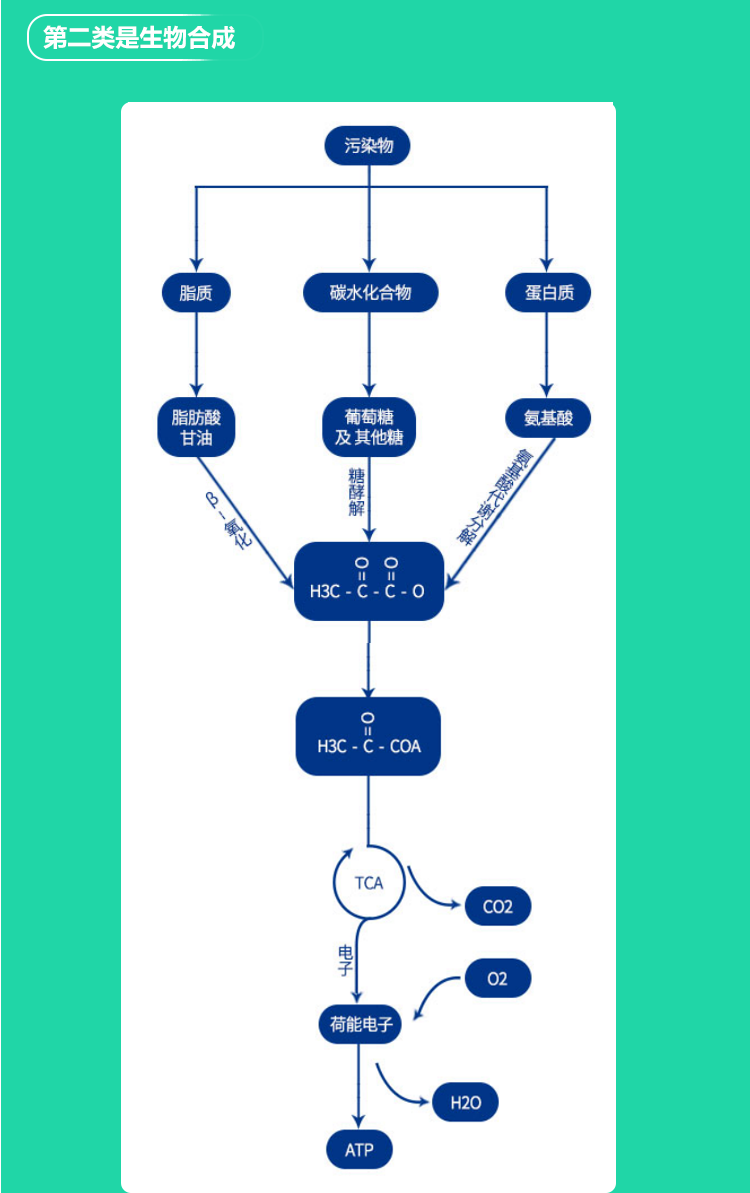
甘度·解臭君(除臭气) | 微生物除臭菌剂污水站专用


公司简介

上海甘度环境工程有限公司(Shanghai gandu environmental engineering co. LTD.),简称甘度环境。公司于2017年初在上海成立;公司拥有自有品牌(甘渡菌/GanDuJun),致力于微生物污水处理菌种产品研发、生产、销售;污水处理调试服务,技术咨询、水质检测、制定解决方案、现场技术指导、培训等业务。

联系我们

售前技术咨询:18616223017

售后技术咨询:18616223013

上海固话:021-67187166

邮箱:1104828175@qq.com

公司地址:上海市奉贤区南桥镇绿

地未来中心A2楼7层

获取污水处理解决方案

版权所有 上海甘度环境工程有限公司 备案号 : 沪ICP备17014936号